五家期交所修订结算与违规处理办法
AI导读:
1月7日,上期所、郑商所、大商所、中金所、广期所公布了修订后的结算管理办法(细则)和违规处理办法,明确了对高频交易者的手续费减收限制及违规处理情形,旨在降低市场风险,提升市场公平性和透明度。
1月7日,中国五大期货交易所——上期所、郑商所、大商所、中金所及广期所,同步发布了修订后的结算管理办法(细则)及违规处理办法,并立即生效实施。
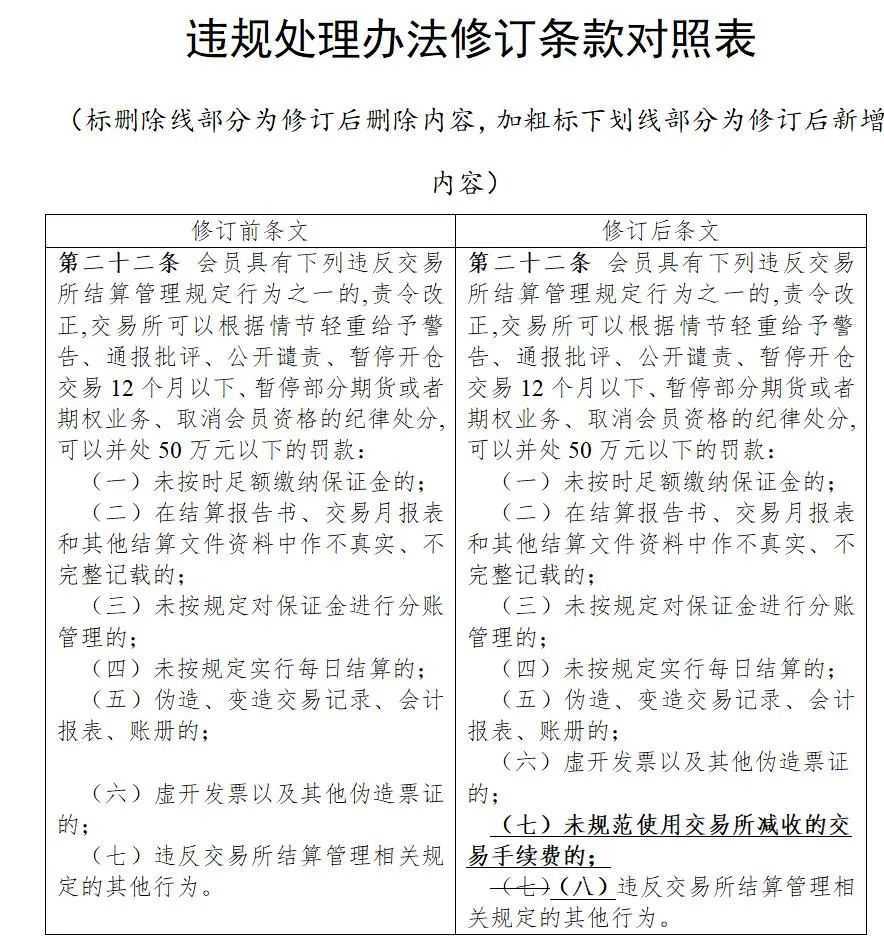
期货日报记者详细审阅后发现,各交易所的修订内容高度一致,聚焦于两大核心调整:其一,在结算管理办法中明确指出,不对被交易所认定为高频交易者的群体实施手续费减免;其二,在违规处理办法中新增了对未合规使用交易所减收交易手续费行为的处罚条款。

此次修订旨在引入更为先进的结算技术和流程,包括优化资金结算路径、提升结算系统的稳定与安全,以降低结算风险,保障交易顺畅。通过明确结算参与者的权责、细化结算流程各环节及时间节点,使结算过程更加透明、规范,减少因结算引发的纠纷。同时,优化保证金管理,提高结算资金使用效率,降低交易者资金成本,吸引更多资金入市,增强市场流动性与活跃度。
在违规处理方面,修订后的办法加大了对操纵市场、内幕交易、虚假陈述等违法违规行为的打击力度,通过提高罚款、增设市场禁入等措施,提高违规成本,有效遏制潜在违规行为,促进市场参与者遵守规则。此外,还建立了更为高效、公正的纠纷解决机制,如设立调解机构与仲裁委员会,为市场参与者提供便捷的纠纷解决渠道。
上海东亚期货首席经济学家景川指出,面对宏观经济与金融市场的不确定性,五家期交所发布上述办法,旨在避免市场异常波动影响期货市场功能发挥,更好地服务实体经济。高频交易者因其高频次、大交易量的特点,不进行手续费减收将促使部分高频交易者调整策略、降低交易频率,从而降低市场摩擦成本,符合监管要求,有助于减少因手续费减收带来的不公平现象,促进市场公平有序发展。
景川还表示,对于期货公司而言,尤其是服务高频客户较多的公司,短期内经纪业务收入可能受到影响,行业格局或将重构。这将促使期货公司更加注重提升服务质量与风险管理能力,以吸引和留住客户。而对于非高频的普通量化交易者及一般投资者,政策调整影响相对较小。
景川强调,上述办法的实施将有效降低市场风险,提高市场运行的稳定性与安全性,为市场的长期健康发展奠定坚实基础。同时,市场公平性与透明度的提升,将增强投资者信心,推动期货市场高质量发展。
广州金控期货研究中心副总经理程小勇则认为,交易所新增对高频交易手续费减免的禁止性规定,是落实2024年中国证监会“强监管”政策的具体体现,标志着2025年中国期货市场迈入高质量发展新阶段。他预测,未来交易所可能进一步加强期货公司席位及客户设备管理,出台相关措施规范期货公司使用交易所主机交易托管资源。
郑重声明:以上内容与本站立场无关。本站发布此内容的目的在于传播更多信息,本站对其观点、判断保持中立,不保证该内容(包括但不限于文字、数据及图表)全部或者部分内容的准确性、真实性、完整性、有效性、及时性、原创性等。相关内容不对各位读者构成任何投资建议,据此操作,风险自担。股市有风险,投资需谨慎。如对该内容存在异议,或发现违法及不良信息,请发送邮件至yxiu_cn@foxmail.com,我们将安排核实处理。

