多地出台稳外贸政策,沪铝沪铜期货望迎新机遇
AI导读:
美方加征关税,中国多地出台稳外贸政策,东莞发布《关于促进外贸稳定增长的工作方案》。深圳、上海、北京、广州等地也采取措施支持外贸企业,有望为沪铝、沪铜等期货市场相关品种带来新机遇。
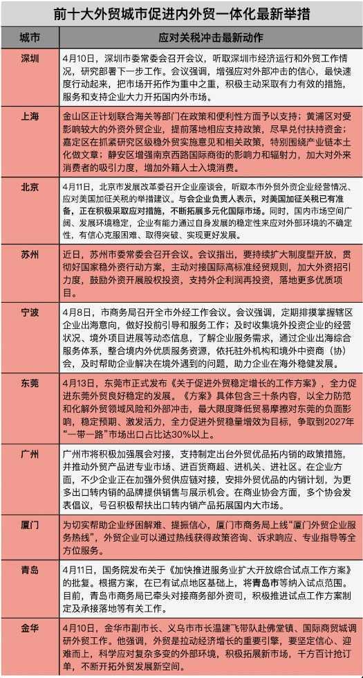
随着美方肆意加征畸高关税,中国内地前十大外贸城市集体出招,纷纷出台最新政策举措,稳外贸扩消费。证券时报记者获悉,今日,东莞市正式发布《关于促进外贸稳定增长的工作方案》,最大限度降低贸易摩擦对东莞的负面影响。其中提到,加强与头部手机企业对接,重点监测分析手机领域供应风险。引导龙头骨干企业加强供应链风险应对,增强对关键原材料、零部件产需失衡、价格异动等风险的应对能力,为期货市场相关产业链带来积极影响。
而作为“外贸第一城”,深圳服务和支持企业大力开拓国内外市场。4月9日,深圳政府多部门联合举办旨在服务广大民营企业稳妥有序开拓国际市场的服务供需对接活动;另外,连日来上海多个区的主要领导纷纷调研辖区重点外贸企业,进一步帮助外资外贸企业拓展发展路径,释放更多内部潜力;4月11日,北京市发展改革委召开企业座谈会,听取本市外贸外资企业经营情况、应对美国加征关税的举措建议;而广州市也将支持制定出台外贸优品拓内销的政策措施,这些措施有望为期货市场相关品种如沪铝、沪铜等带来新机遇。
(文章来源:人民财讯)
郑重声明:以上内容与本站立场无关。本站发布此内容的目的在于传播更多信息,本站对其观点、判断保持中立,不保证该内容(包括但不限于文字、数据及图表)全部或者部分内容的准确性、真实性、完整性、有效性、及时性、原创性等。相关内容不对各位读者构成任何投资建议,据此操作,风险自担。股市有风险,投资需谨慎。如对该内容存在异议,或发现违法及不良信息,请发送邮件至yxiu_cn@foxmail.com,我们将安排核实处理。

